You're currently logged in to make purchases in USD. If you have a profile that is set up to purchase in RMB please visit My DigiKey and switch profiles.
If your account is not registered in RMB currency, please log out and use another email address to register an account or place an order as a guest.
Orders are typically delivered to China within 4 days depending on location.
Free delivery to China on orders of $100 USD or more. A delivery charge of $30 USD will be billed on all orders less than $100 USD.
CPT if prepay and add, FCA Thief River Falls if billing to a shipper account as defined by INCOTERMS 2010
Customer is responsible for all applicable duties, tariffs, brokerage fees and taxes
Credit account for qualified institutions and businesses
Payment in Advance by Wire Transfer
![]()
![]()
![]()
![]()
More Products From Fully Authorized Partners
Average Time to Ship 1-3 Days, extra ship charges may apply. Please see product page, cart, and checkout for actual ship speed.
Incoterms: CPT (Duty, customs, and applicable VAT/Tax due at time of delivery)
For more information visit Help & Support
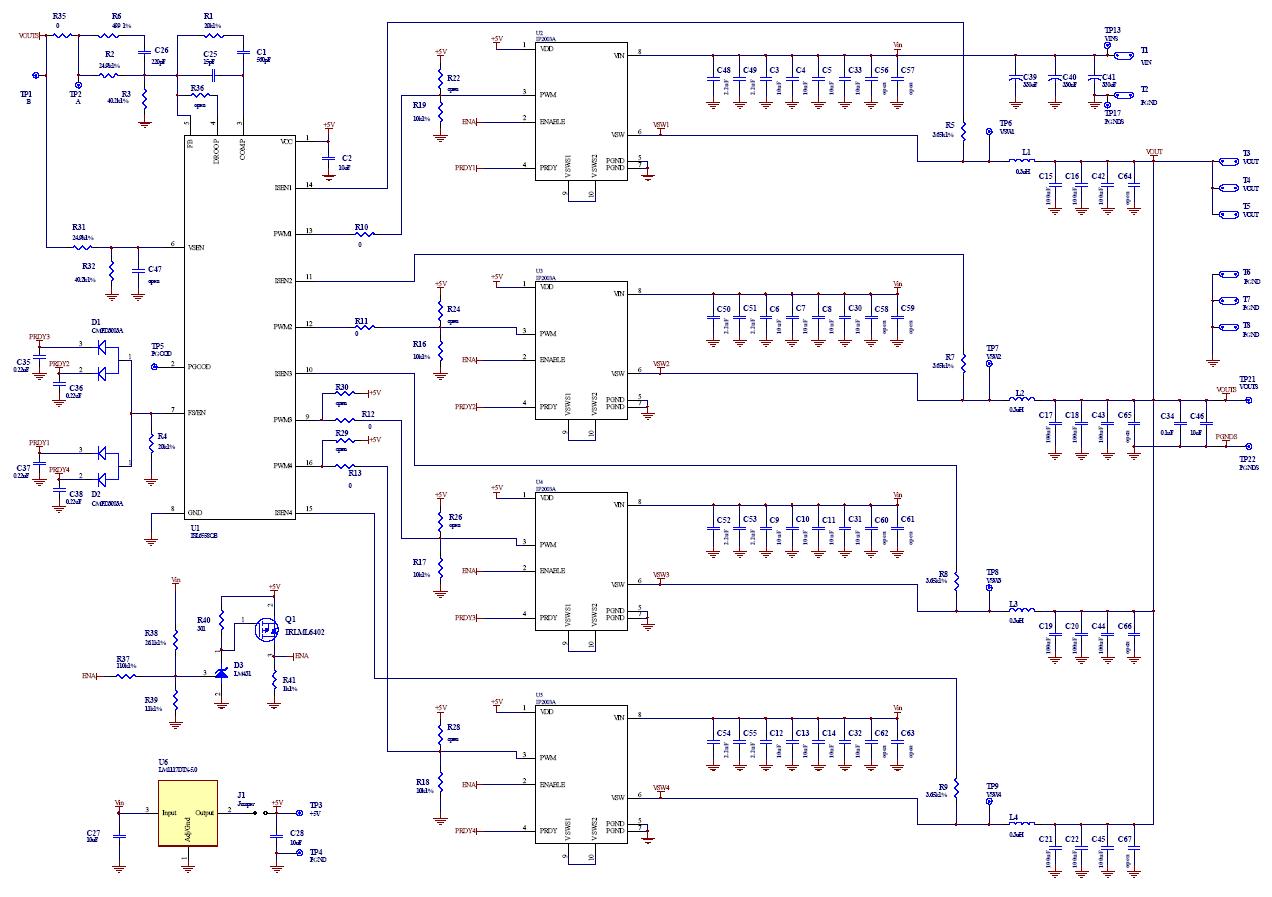
This reference design is capable of delivering up to a current of 160A with the enclosed heatsink attached at an ambient temperature of 60ºC with 400LFM or an ambient temperature of 45ºC with 200LFM of airflow.
The figures and table in pages 5 – 8 are provided as a reference design to enable engineers to very quickly and easily design a 4-phase converter. Refer to the data sheet for the controller (ISL6558) in order to optimize this design to your specific requirements. A variety of other controllers may also be used, but the design will require layout and control circuit modifications.
| Manufacturer | Renesas Electronics Operations Services Limited |
|---|---|
| Category | AC/DC and DC/DC Conversion |
| Sub-Category | DC/DC SMPS - Single Output |
| Eval Board |
Board not Stocked
|
| Topology |
Step Down
|
| Outputs and Type |
1 Non-Isolated
|
| Voltage Out: Factory Set |
1.3 V
|
| Current Out |
160 A
|
| Voltage In |
5 ~ 12 V
|
| Efficiency @ Conditions |
>82%, 12V in, 1.3V @ 35 ~ 120 A
|
| Voltage Out Range |
0.8 ~ 3.3 V
|
| Features |
Over Current Protection
Over Voltage Protection |
| Switching Frequency |
1 MHz
|
| Standby Current [Typical] | |
| Quiescent Current [Typical] | |
| Component Count + Extras |
94 + 45
|
| Internal Switch |
No
|
| Design Author |
Infineon Technologies
|
| Application / Target Market |
Computers
Point of Load (PoL) |
| Standby Current [Maximum] | |
| Quiescent Current [Maximum] | |
| Main I.C. Base Part |
IP2003A
ISL6558 |
| Date Created By Author | |
| Date Added To Library | 2023-12 |
Get fast and accurate answers from DigiKey's Technicians and Experienced Engineers on our TechForum.
Please visit the Help & Support area of our website to find information regarding ordering, shipping, delivery and more.
Registered users can track orders from their account dropdown, or click here. *Order Status may take 12 hours to update after initial order is placed.
Users can begin the returns process by starting with our Returns Page.
Quotes can be created by registered users in myLists.
Visit the Registration Page and enter the required information. You will receive an email confirmation when your registration is complete.
Orders are typically delivered to China within 4 days depending on location.
Free delivery to China on orders of $100 USD or more. A delivery charge of $30 USD will be billed on all orders less than $100 USD.
CPT if prepay and add, FCA Thief River Falls if billing to a shipper account as defined by INCOTERMS 2010
Customer is responsible for all applicable duties, tariffs, brokerage fees and taxes
Credit account for qualified institutions and businesses
Payment in Advance by Wire Transfer
![]()
![]()
![]()
![]()
More Products From Fully Authorized Partners
Average Time to Ship 1-3 Days, extra ship charges may apply. Please see product page, cart, and checkout for actual ship speed.
Incoterms: CPT (Duty, customs, and applicable VAT/Tax due at time of delivery)
For more information visit Help & Support
Thank you!
Keep an eye on your inbox for news and updates from DigiKey!
Please enter an email address