LM3429 PowerWise® N-Channel Controller
N-Channel Controller for Constant Current LED Drivers
Texas Instruments' LM3429 is a versatile high voltage N-channel MOSFET controller for LED drivers. It can be easily configured in buck, boost, buck-boost, and SEPIC topologies. This flexibility, along with an input voltage rating of 75 V, makes the LM3429 ideal for illuminating LEDs in a very diverse, large family of applications.
Adjustable high-side current sense voltage allows for tight regulation of the LED current with the highest efficiency possible. The LM3429 uses Predictive Off-time (PRO) control, which is a combination of peak current-mode control and a predictive off-timer. This method of control eases the design of loop compensation while providing inherent input voltage feed-forward compensation.
The LM3429 includes a high-voltage startup regulator that operates over a wide input range of 4.5 V to 75 V. The internal PWM controller is designed for adjustable switching frequencies of up to 2.0 MHz, thus enabling compact solutions. Additional features include analog dimming, PWM dimming, over-voltage protection, under-voltage lock-out, cycle-by-cycle current limit, and thermal shutdown.
The LM3429 comes in a low profile, thermally-efficient TSSOP EP 14-lead package.
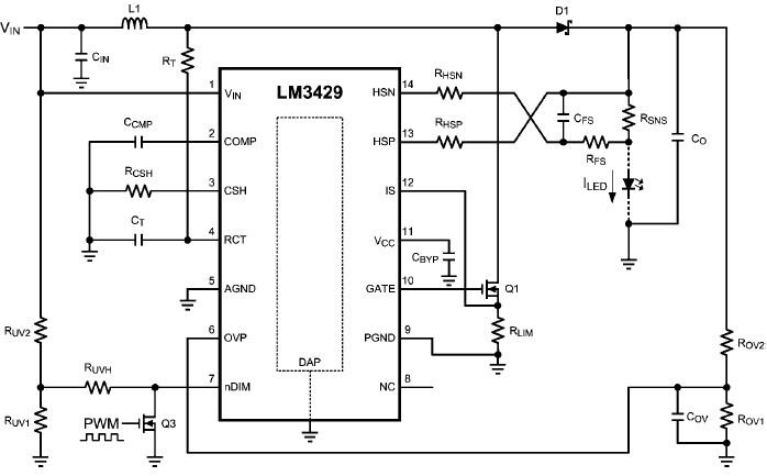
Typical Application Circuit Diagram
- VIN range from 4.5 V to 75 V
- Adjustable current sense voltage
- High-side current sensing
- 2 Ω, 1 A peak MOSFET gate driver
- Input under-voltage protection
- Over-voltage protection
- PWM dimming
- Analog dimming
- Cycle-by-cycle current limit
- Programmable switching frequency
- Thermal shutdown
- TSSOP EP 14-lead package
- LED drivers
- Constant-current buck-boost (or flyback) regulator
- Constant-current boost regulator
- Constant-current buck regulator
- Constant-current SEPIC regulator
- Thermo-electric cooler (Peltier) driver
N Channel Controller
| 图片 | 制造商零件编号 | 描述 | 内部开关 | 输出数 | 可供货数量 | 价格 | ||
|---|---|---|---|---|---|---|---|---|
![]() | ![]() | LM3429MH/NOPB | IC LED DRIVER CTRLR PWM 14HTSSOP | 无 | 1 | 5746 - 立即发货 | $22.58 | 查看详情 |

