Digi-key logo
scheme-it logo
Home
Design
注销 我的帐户
新增功能 DigiKey 技术论坛 键盘快捷键 联系我们页面 帮助页面 反馈
Scheme It 设置
自动保存

Scheme It

Introduction

原理图绘制
使用原理图符号布局电路元件,然后进行电气连接。从放大器到真空管各种符号应有尽有,同时还可以创建自定义符号,因此您几乎可以设计任何电路。通过访问 DigiKey 广泛的零件数据库,您还可以浏览并指定任何可订购的零件。
框图构建
使用系统模块在概念层面完善您的想法。更高级的组件可帮助您对想法进行更广泛的规划。这是一个个功能强大的块链库,可以让您快速布局各种电路功能。完成设计后,可保存并与您的同事分享。
流程图创建
流程图创建选项有助于您将概念转化为设计。使用库中的箭头、图形、UML 符号等来梳理流程并为每个阶段作注释。插入文本框、数学函数/公式、图片或链接,帮您说明目标,并使您的计划更易理解。

开始设计

Projects

公开项目

我的项目

设计启动器件

电路基础知识

细化搜索
日期范围
清除所有筛选条件
显示
 / 2681
1 2 3 4 5
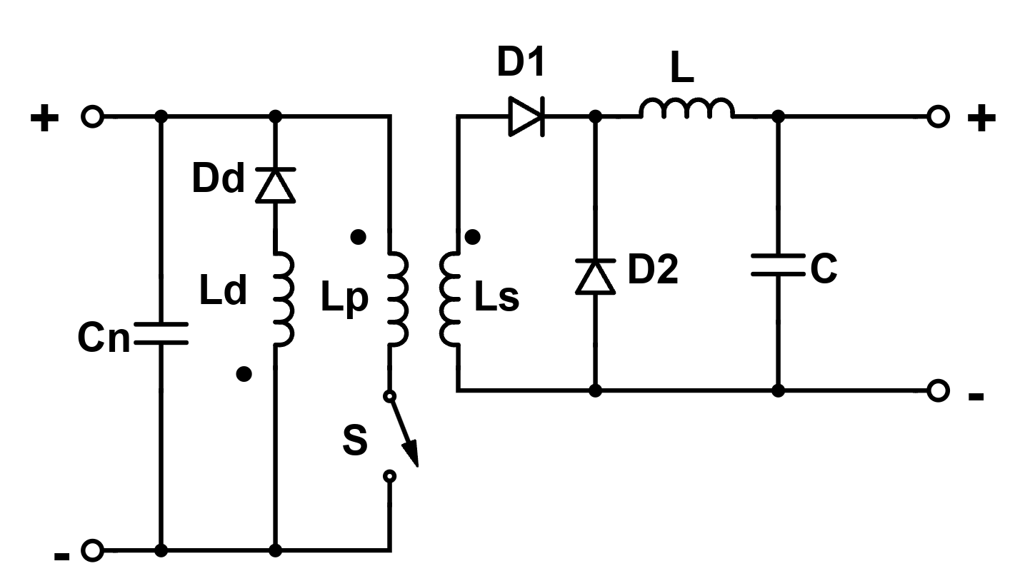
源自变形金刚方块
2026-03-21 08:54:51
开始设计
更多细节
source_spin_trafo_prop
2026-03-09 20:54:47
开始设计
更多细节
电弧发生器
2026-02-04 10:18:49

 

  • Cap voltage barely sags

  • Peak current high and instantaneous

  • Plasma forms but does not fully expand

  • MOSFET stays in switching-dominant regime (low heat)

  • Electrodes see minimal thermal load per pulse

Behavior

  • Sharp “impact” character

  • Distinct, snappy, discrete hits

  • No lingering arc

  • Sound profile: crisp crack, no sustain

Use when

  • You want maximum control over thermal load

  • You want clearly separated pulses

  • You want strong per-event effects without continuous heating

This is the high-peak-power, low-average-power mode.


2. Longer pulses (hundreds of µs → few ms)

Electrical reality

  • Cap voltage drops substantially within the pulse

  • Arc becomes fully established

  • Plasma column expands

  • MOSFET is in conduction regime (major heating)

  • Electrodes accumulate thermal load rapidly

Behavior

  • Looks and sounds like a short “burst” or mini-arc

  • More luminous, more sustained plasma

  • Per-pulse energy feels heavier and more massive

  • Not as “snappy,” more “burn-like”

Use when

  • You want visibly sustained events

  • Peak power is less important than overall arc duration

  • You accept higher thermal load per pulse

This is the lower-peak-power, higher-average-power mode.


3. Repetition rate determines how events stack over time

Low repetition rate (<1–3 Hz)

  • Each pulse is isolated

  • System resets thermally

  • You only care about single-pulse behavior

  • Mechanical/audible events are totally distinct

Use for: single shots, demonstrations, high-energy hits without cumulative heating.


Moderate repetition (5–30 Hz)

  • Feels rhythmic: “ticks,” “strobe”

  • Average heating becomes relevant

  • Component temperature ramps over time

  • Pulses remain distinguishable

Use for: stable repetitive operation where events need to be counted or perceived individually.


High repetition (50–200+ Hz)

  • Individual pulses blur together

  • Acoustic signature becomes buzzing or continuous

  • Average power dominates everything

  • Thermal limits become the governing constraint

  • Discharge may transition into quasi-continuous arc behavior if pulse width is long enough

Use for: continuous-effect systems, but requires tight thermal management.


4. The 3D design space is real and fundamental

Think of operation as a coordinate:

  • X-axis = pulse width (short → long)

  • Y-axis = repetition rate (low → high)

Each region behaves like:

Bottom-left: short, low-rate

  • Max peak impact

  • Zero cumulative heating

  • Sharp, isolated events

Top-left: short, high-rate

  • Buzzing, strobing

  • Peak power preserved

  • Average heating rises sharply

Bottom-right: long, low-rate

  • Heavy, dense, slow pulses

  • Full plasma events with time to cool

  • High per-pulse thermal load but safe average

Top-right: long, high-rate

  • Nearly continuous discharge

  • Arc-like behavior

  • Thermal limits dominate

  • Highest component/electrode stress

This grid is the actual map you’re working inside.


5. Practical way to choose operating point

Define three things:

  1. Character of a single pulse
    Sharp hit vs sustained burst

  2. How the sequence should feel over time
    Isolated vs strobing vs continuous

  3. How much thermal budget you’re willing to spend
    Low vs moderate vs high average load

Once those factors are chosen, the pulse width and repetition rate fall out automatically.

开始设计
更多细节
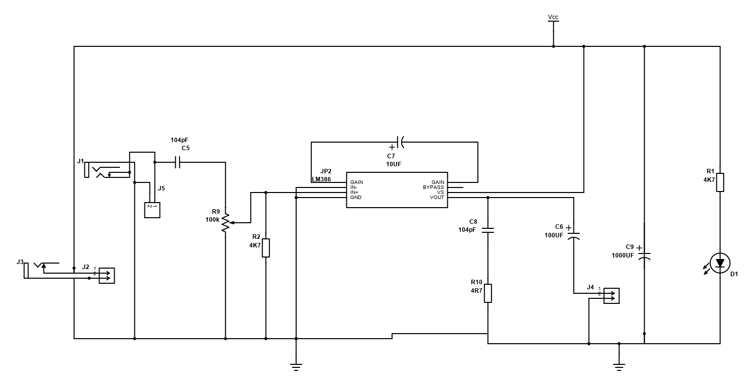
德斯卡 2025-12-20 14:46
2026-01-17 16:19:54
开始设计
更多细节
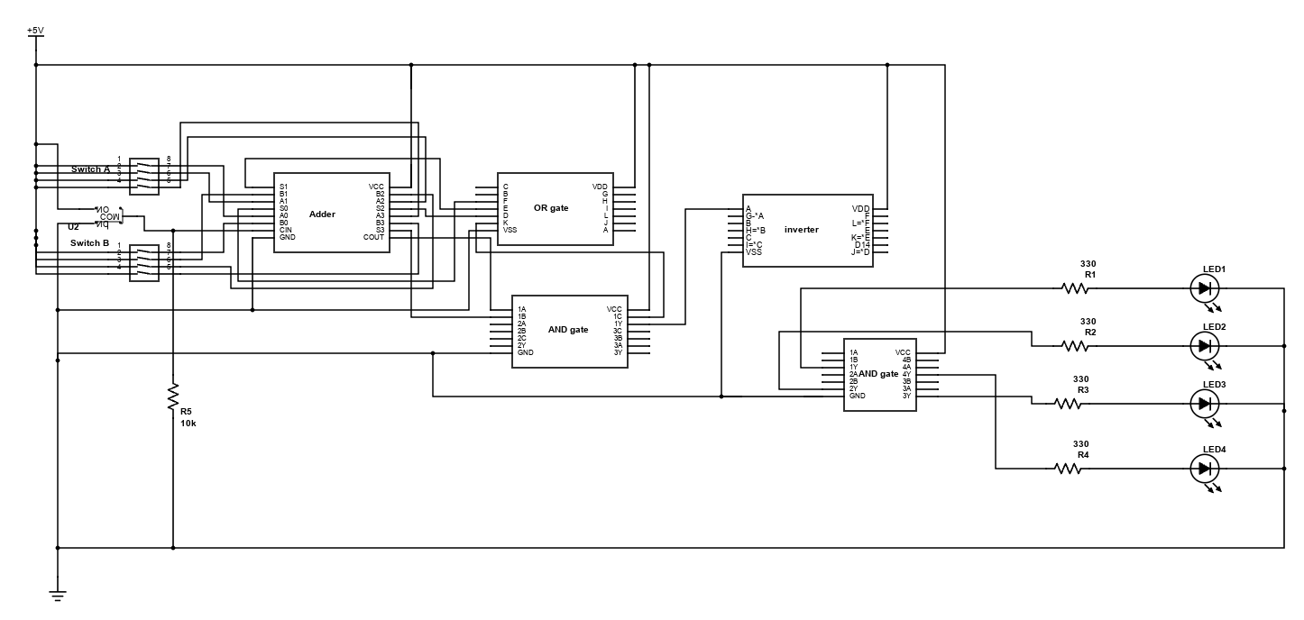
练习 Montaxe 音频放大器
2025-12-19 18:03:26
开始设计
更多细节
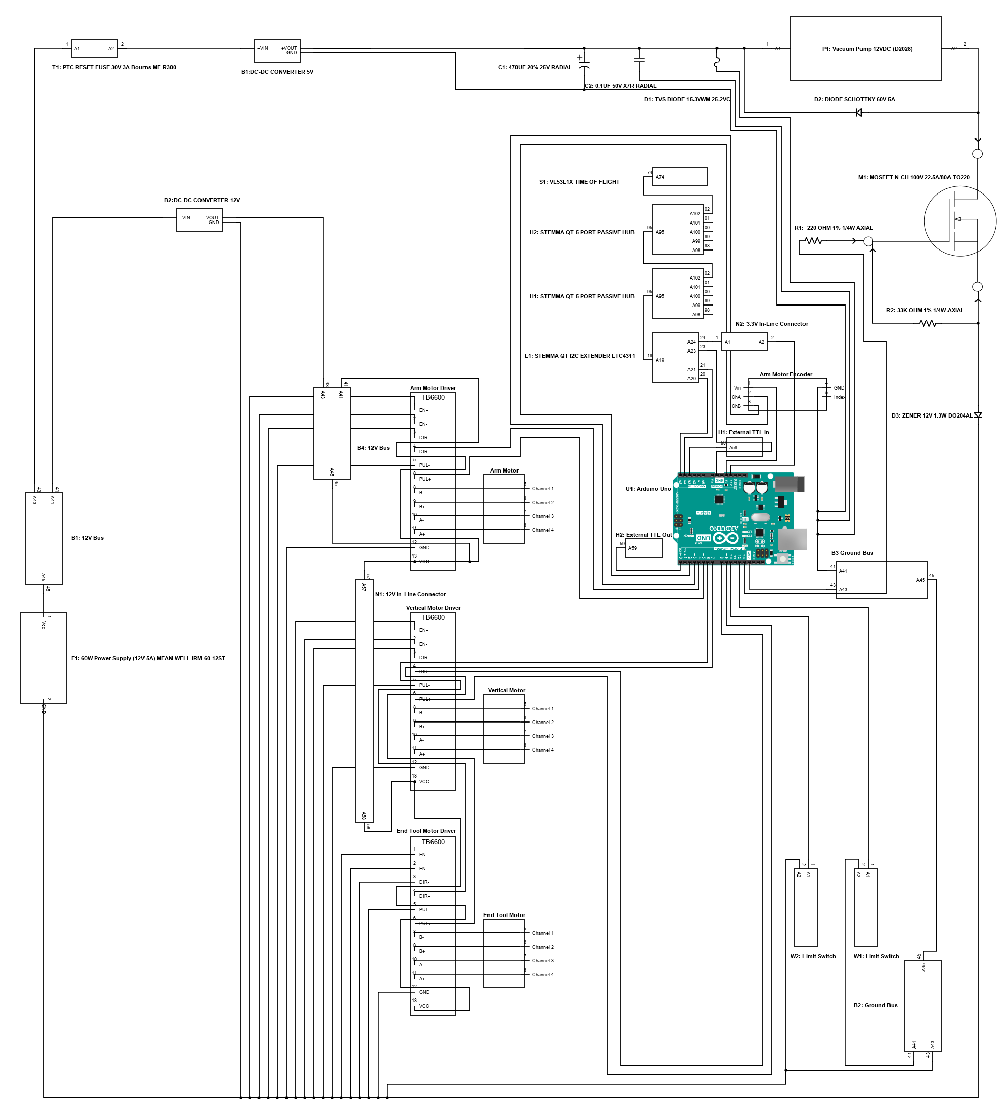
3M 高级设计团队 D:软件和电气综合电路原理图
2025-12-16 07:34:20
开始设计
更多细节
Eleckart_Circuit_Crushers_Q1
2025-12-08 16:54:43
开始设计
更多细节
EE 实验室综合体
2025-12-08 16:39:25
开始设计
更多细节
数据采集室
2025-11-19 19:59:01
开始设计
更多细节
abx00162-Ardunio-One-Q
2025-10-31 15:22:21

UNO Q Microcontroller Board

Arduino microcontroller boards provide advanced features and versatile applications for modern electronics

 

Image of Arduino UNO Q Microcontroller BoardThe Arduino UNO Q is a high-performance, hybrid, single-board computer and microcontroller development board that redefines performance and versatility. Featuring cutting-edge USB Type-C® connectivity and built on the renowned UNO form factor, the UNO Q is designed to elevate projects. Equipped with a Linux Debian-capable MPU and a real-time microcontroller, this board is perfect for advanced applications in AI, computer vision, IoT, robotics, and industrial sectors.

The Arduino UNO Q seamlessly integrates with the Arduino App Lab development environment, empowering users to create groundbreaking applications across microcontrollers, embedded Linux, and edge AI. With its user-friendly examples and expandable capabilities through modular bricks, this powerful tool simplifies deployment with built-in orchestration. It helps users quickly and efficiently turn innovative ideas into reality.

Features
  • Hybrid intelligence: combines Linux and real-time MCU control on a single board for smart, responsive, edge-aware applications
  • Simplified development experience: App Lab offers prebuilt examples, intuitive building blocks (bricks), and scalable deployment with transparent orchestration of software and containers
  • Familiar form and unmatched power: maintains the iconic UNO footprint with integrated Wi-Fi®, Bluetooth®, Qwiic expansion, and an 8x13 LED matrix; fully compatible with existing shields and accessories while adding Linux processing, AI support, and high-speed I/O
  • Streamlined App Lab platform: provides an intuitive environment to combine Arduino sketches, Python scripts, and containerized AI models into integrated applications
  • Ready for AI and Vision at the edge: supports computer vision, sound recognition, and real-time automation for on-device intelligence.
  • Two setups, one experience: can be used as a single-board computer with monitor, keyboard, and mouse, or connected to a host PC running App Lab for a familiar development workflow
Technical Specifications
  • Expansion options: Qwiic connector, traditional UNO headers, and bottom-mounted high-speed connectors
  • LED matrix: 8x13 blue LEDs
  • User-controlled LEDs: four RGB LEDs
  • Microprocessor:
    • Qualcomm Dragonwing™ QRB2210
    • Adreno GPU 3D graphics accelerator
    • Two ISP (13 MP + 13 MP or 25 MP) at 30 fps
    • Operating system: Debian Linux OS
    • Digital I/O pins: 12 exposed on JMISC
    • 16 GB eMMC
    • 2 GB LPDDR4 RAM
    • Operating voltage: 1.8 V
 
  • Input voltage (VIN): 7 VDC to 24 VDC
  • Wireless connectivity: Wi-Fi 5 and Bluetooth 5.1
  • Microcontroller:
    • Arm® Cortex®-M33 up to 160 MHz running Arduino Core on Zephyr OS
    • 2 MB Flash memory
    • 786 KB SRAM
    • Floating point unit
    • 2 MB Flash
    • 786 KB SRAM
    • 47 digital I/O pins (22 exposed on the JANALOG/JDIGITAL and 25 on JMISC)
    • Six analog inputs on JANALOG
    • Six PWM pins shared with GPIO
    • Operating voltage: 3.3 V with 5 V tolerance
Applications
  • Ideal for developing Internet of Things (IoT) applications, thanks to its enhanced connectivity and power management features. The UNO Q can be used to create smart devices that communicate with each other and the cloud, enabling automation and data collection in various environments
  • Suitable for building and controlling robots with versatile I/O options and a high-performance microcontroller. The board can handle multiple sensors and actuators, making it perfect for complex robotic systems that require precise control and real-time processing
  • Perfect for wearable technology projects due to its compact size and low power consumption. The UNO Q can be integrated into fitness trackers, smartwatches, and other wearable gadgets, providing reliable performance and long battery life
  • Can be used to create smart home devices and systems, leveraging its robust connectivity and processing capabilities. The board can control lighting, heating, security systems, and other home appliances, making homes more efficient and convenient
  • An excellent tool for learning and teaching electronics and programming, providing hands-on experience with a modern microcontroller board. The UNO Q is suitable for students and hobbyists who want to explore the world of embedded systems and develop their technical skills
  • The UNO Q can be employed in industrial settings to automate processes, monitor equipment, and collect data. Its robust design and reliable performance make it suitable for harsh environments and critical applications
  • The board can be used to build systems that monitor environmental conditions such as temperature, humidity, air quality, and more. These systems can be deployed in agriculture, weather stations, and other fields to collect and analyze data for better decision-making
开始设计
更多细节
显示
 / 2681
1 2 3 4 5

Introduction

原理图绘制
使用原理图符号布局电路元件,然后进行电气连接。从放大器到真空管各种符号应有尽有,同时还可以创建自定义符号,因此您几乎可以设计任何电路。通过访问 DigiKey 广泛的零件数据库,您还可以浏览并指定任何可订购的零件。
框图构建
使用系统模块在概念层面完善您的想法。更高级的组件可帮助您对想法进行更广泛的规划。这是一个个功能强大的块链库,可以让您快速布局各种电路功能。完成设计后,可保存并与您的同事分享。
流程图创建
流程图创建选项有助于您将概念转化为设计。使用库中的箭头、图形、UML 符号等来梳理流程并为每个阶段作注释。插入文本框、数学函数/公式、图片或链接,帮您说明目标,并使您的计划更易理解。

开始设计

Help & Resources

需要帮助吗?在技术论坛提问

获得帮助

在线换算器
DigiKey 的在线换算器为许多电子行业的单位换算提供了一站式的计算服务。

转至换算器

在线换算器
DigiKey 的在线换算器为许多电子行业的单位换算提供了一站式的计算服务。

转至换算器

参考设计库
使用 DigiKey 的参考设计库,根据电路性能搜索设计。

转至参考设计库

参考设计库
使用 DigiKey 的参考设计库,根据电路性能搜索设计。

转至参考设计库

技术论坛
反馈
新增功能
您将要删除项目

请在下方框中输入 'DELETE'(无引号),以确认进行删除操作。

  • 引言
  • 教程视频
  • 主页
  • 修订版
  • 符号编辑器
  • KiCad 导出(测试版)
  • 收藏符号
  • 线网
  • 保存/打开/删除项目
  • 自动保存和历史记录
  • 放置符号
  • 线路符号
  • 添加/编辑文字
  • 数学框
  • 共享和导出
  • BOM 管理器
  • DigiKey 目录
  • 常见问题解答
Title