具有使能/禁用控制的 AL6562A 功率因数校正 (PFC) 控制器
Diodes 的 AL6562A 提供了设计灵活性和低待机功耗
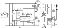
Diodes 的 AL6562A 是一款专为在转换模式下工作而设计的电流模式 PFC 控制器。 凭借出色的线性性能乘法器,该器件可确保设备工作在宽输入的电压范围,且具有出色的低总谐波失真 (THD)。 通过一个误差放大器和精确 (1.5 %tJ = +25°C) 内部电压基准来控制输出电压。 AL6562A 符合严格的节能标准,具有低启动电流,并因为运行时进入待机模式而使得工作时消耗电流低。 可调节 OVP 电路会提高了系统的鲁棒性,可承受启动和负载断开时造成的瞬态变化。 AL6562A 采用 SO8 封装。
AL6562A Power Factor Correction (PFC) Controller with Enable/Disable Control
| 图片 | 制造商零件编号 | 描述 | 内部开关 | 输出数 | 可供货数量 | 价格 | 查看详情 | |
|---|---|---|---|---|---|---|---|---|
![]() | ![]() | AL6562AS-13 | IC LED DRIVER OFFL 8SO | 无 | 1 | 6069 - 立即发货 1900000 - 厂方库存 | $5.39 | 查看详情 |


