电流测量的基本原理:第 3 部分 – 漏斗放大器

作者:Steve Leibson

投稿人:DigiKey 北美编辑

编者按:电流检测是电子系统中的一个关键功能,但其复杂性往往被低估。本系列分为三部分,第 1 部分讨论了电流检测电阻器。第 2 部分讨论了放大器的设计,以及如何使用放大器将电流检测电阻器两端产生的电压提升到可用水平。第 3 部分(本文)将讨论在负载由较高电压驱动的应用中,如何使用漏斗放大器来放大电流测量。

准确的电流测量并不像电压测量那么轻松,当试图测量的电流流过与相对较高的电源电压相连的负载时,这种测量会变得更加困难。电流检测电阻器也称为分流电阻器,因测量精度高、温度系数低、成本相对较低,已经成为测量电流的首选技术。由于这种电阻器的阻抗低,通常必须对其两端的较低电压进行升压。此项任务通常由在低压侧或高压侧配置中连接的电流检测放大器来完成。

不过,当负载由电压相对较高的电源驱动时(例如:工业控制应用),检测电阻器可以大得多,而不会从负载争夺过多的驱动电压。与流过低阻抗分流电阻器(数值通常以毫欧姆或微欧姆计)的检测电流所产生的电压相比,这些增加的电阻会产生大得多的电流检测电压。在从电机控制到功率转换之类高功率工业应用中,这些检测电压通常可以高达几伏。

这种检测电压往往需要进行衰减和电平位移之后,才能应用于通常采用单极 3 V 或 5 V 电源供电的模数转换器 (ADC)。衰减和电平位移信号调节链有时也称为漏斗信号链,因为检测到的电压信号在通过 ADC 的信号调节链时会逐渐变窄。降低或收窄这些检测电压的传统方式是使用无源衰减法,但也可以使用差分漏斗放大器,这种方法在减少元件数量的同时可以提高测量精度。

漏斗放大器可以执行多达三项信号调节任务:

  1. 在模拟前端 (AFE) 信号链的末端,将检测到的电压衰减到 ADC 可接受的电平。
  2. 根据需要执行电平转换(电平位移),例如在高压侧检测设计中。
  3. 可以具有驱动全差分 ADC 所需的差分输出。

设计人员如果需要测量数百伏级极高共模电压上的小信号,请参阅 Art Pini 的文章“测量高电压上的小信号,并避免传感器接地回路”。

高压侧与低压侧检测概览

如图 1 所示,最常见的电流监控信号链配置包括分流电阻器、AFE、ADC 和系统控制器。运算放大器或专用电流检测放大器将分流电阻器两端产生的小差分电压转换为 ADC 所需的更大输出电压。

使用分流电阻器测量电流的示意图3

图 1:最简单的电流测量方法是使用分流电阻器(最左侧),该电阻器自身产生的电压与流经它的电流成正比。检测放大器对信号进行调节,使其符合 ADC 的输入要求。(图片来源:Steve Leibson)

低压侧电流测量将分流电阻器放置在有源负载和接地之间。低压侧电流测量更容易实现,因为分流电阻器两端的检测电压以接地为参考。然而,低压侧的测量配置具有明显的缺点:分流电阻器位于负载和接地之间,这意味着负载不以接地为参考。此外,无法检测负载到接地之间的潜通路上的漏电电流。

高压侧电流测量将分流电阻器插在电源和有源负载之间。图 2 展示了用于进行低压侧和高压侧电流测量的电路。

低压侧和高压侧电流测量电路的示意图3

图 2:低压侧电流测量电路将电流检测电阻器放置在有源负载和接地之间,而高压侧测量电路则将电流检测电阻放置在电源和负载之间。(图片来源:Steve Leibson)

与低压侧电流测量相比,高压侧电流测量具有两个关键优势:

  1. 通过潜通路可以轻松检测到负载内部对接地产生的短路,因为产生的短路电流将流过分流电阻器,在其两端形成检测电压。
  2. 高压侧电流测量不以接地为参考,因此流过系统接地平面的大电流所引起的差分接地电压不会影响测量。

高压侧电流测量也有一个明显缺点:检测电压叠加在相对较大的共模电压之上。

无论是低压侧测量还是高压侧测量,在高电压和大电流下运行的负载所产生的检测电压很容易超过输入电压额定值,甚至超过用来将检测电压转换为数字值的 ADC 电源轨。这种情况下需要某种衰减。此外,检测电压取决于高压侧测量的大电压偏移量,通常高达数十甚至数百伏。这些情况下需要进行电平转换,使得检测电压处于 ADC 的额定输入电压范围内。

漏斗放大器内部集成了出厂前已经过微调的高匹配电阻器,可设置精确的电压增益和偏移。与基于分立式、非匹配电阻器的设计相比,这些内部电阻器具有更好的性能和更高的精度,同时减少了元件数量。最后,这些电流检测应用中使用的高性能 ADC 可能具有差分输入,因此某些漏斗放大器拥有差分输出功能,可以正确地驱动这些差分 ADC。

介绍两种漏斗放大器

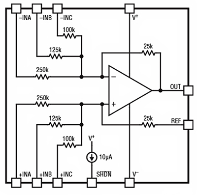
Analog Devices 的 LT1997 漏斗放大器(LT1997-2LT1997-3)以及 AD8475 全差分漏斗放大器都是配有全集成精密电阻器的实例。所有这三个器件均可用于执行类似的信号调节任务,但各自的功能差别很大。

其中两款 LT1997 增益可选的漏斗放大器属于衰减(漏斗)差分放大器,可将较大的差分信号转换为能够与 ADC 输入兼容的较低电压范围。两个 LT1997 漏斗放大器均在一个芯片上集成了一个精密运算放大器和一组高度匹配的内部电阻器。这两个器件无需额外的外部元件,便可进行精确的电压衰减和电平位移。图 3 是一个展示采用 DFN 封装的 LT1997-2 放大器的元件的内部示意图,图 4 是采用 MSOP 封装的 LT1997-3 放大器的内部示意图。

Analog Devices 的 LT1997-2 放大器示意图3

图 3:LT1997-2 放大器包含多个精确匹配的电阻器,这些电阻器可以组合在一起,产生多个高精度的小数增益和衰减。(图片来源:Analog Devices)

Analog Devices 的 LT1997-3 放大器示意图3

图 4:LT1997-3 放大器包含多个精确匹配的电阻器,这些电阻器可以组合在一起,产生多个高精度的小数增益和衰减。(图片来源:Analog Devices)

请注意,尽管这两个器件的架构非常相似,零件编号也很接近,但电阻值有很大差别。另请注意,MSOP 封装将连接至 DFN 封装内 REF 引脚的内部电阻器分割成两个与引脚 REF1 和 REF2 相连的较大电阻器。

当采用并联连接时,两个封装中的电阻相同,不过,MSOP 封装的这一功能允许将这两个电阻器连接到电源轨,从而在内部放大器的正输入端建立精确的中点电压基准,且无需额外的元件。LT1997-2 和 LT1997-3 MSOP 封装中均存在这种分离式电阻器配置。

为了产生各种放大器增益,可以连接 LT1997 的内部输入电阻器。为了实现漏斗化任务,可通过连接输入电阻器,来产生多种用于形成漏斗放大器的衰减设置。表 1 列出的是使用 LT1997-2 放大器的内部正输入电阻器可实现的 38 种小数衰减设置,而表 2 列出的是使用 LT1997-3 的内部正输入电阻器可实现的 30 种设置。

表 13

表 1:LT1997-2 放大器的精确匹配型正输入电阻器可以组合使用,以产生多个精确小数衰减级别。(表格来源:Analog Devices)

表 23

表 2:LT1997-3 放大器的精确匹配型正输入电阻器可以组合使用,以产生多个精确小数衰减级别。(表格来源:Analog Devices)

表 1 和表 2 显示了只使用 LT1997-2 和 LT1997-3 漏斗放大器的内置电阻器便可实现的多种精确衰减可能,但这并不是它们的全部功能。此外,还可以使用其他内部电阻器对放大器增益进行编程,然后用衰减乘以增益,得出放大器的输出。当然,如果内部电阻器所实现的衰减/增益组合都不适合总体设计要求,也可以为电路添加外部精密电阻器。然而,使用外部分立式电阻器缺乏内部电阻器所具有的出厂严格匹配优势。

LT1997-2 和 LT1997-3 漏斗放大器可在较宽的共模输入电压范围内运行(可以比器件的负电源轨高出 76 V)。通过在分压器配置中使用器件的内部输入电阻器,LT1997-3 的模拟 INA 输入可由高达 ±160 V 的电压安全驱动,LT1997-2 的 INA 输入则可由高达 ±255 V 的电压驱动。

内部电阻器的严格匹配可使两个器件实现极高的共模抑制比。这种能够适应具有较高共模电压的信号的极端能力,依托的就是 Analog Devices 称之为“Over-The-Top”的操作能力。当器件处于 Over-The-Top 模式时,可通过削弱其他规格(包括线性度、输入偏置电流、输入失调电流、差分输入阻抗、噪声和带宽)来承受极端共模电压。此功能看似需要削弱很多参数,但好处是,它能处理对其他运算放大器致命的输入电压。

LT1997-2 和 LT1997-3 放大器均具有规格书中列出的全部规格,可在 5 V 单端电源和 ±15 V 电源下运行,此外,这两种器件也可在 3.3 V - 50 V 的更宽供电电压范围内运行。最后需要注意的是,LT1997 放大器具有单端输出。

全差分漏斗放大器

Analog Devices 的 AD8475 全差分漏斗放大器可提供 0.4 或 0.8 的精密衰减能力、共模电平位移以及单端信号到差分信号转换,并具有输入过压保护功能(图 5)。该器件包含一整套 AFE 构件,包括经过匹配的激光微调输入电阻器和一个精密差分放大器。该放大器可用于将工业级信号连接到低电压、高性能 16 或 18 位单电源 SAR(逐次逼近)ADC 的差分输入端。AD8475 放大器可使用单电源处理 ±10 V 信号,当在单个 5 V 电源下运行时,还可提供相对输入电压高达 ±15 V 的过压保护。

Analog Devices 的 AD8475 全差分漏斗放大器示意图3

图 5:Analog Devices 的 AD8475 全差分漏斗放大器使用经过匹配的内部激光微调电阻器,提供 0.8 和 0.4 的引脚可编程增益。(图片来源:Analog Devices)

AD8475 具有两个标准增益选项:0.4 和 0.8。使用与目标增益对应的输入引脚可设置该器件的增益。

AD8475 漏斗放大器的大电流差分输出级能够让放大器驱动许多 ADC 的开关电容器前端电路,且误差很小。此外,压摆增强型 AD8475 的高速输出使其能够稳定至 18 位精度,实现快至每秒 4 兆次的采集率,因而可以测量高速电流(进而测量功率)。该放大器的差分输出可轻松驱动 SAR、ΣΔ 和流水线型 ADC 的输入。

图 6 显示的 AD8475 放大器将差分输入驱动到 Analog Devices 每秒 1 兆次采样的 18 位、低功耗 AD7982 ADC。

Analog Devices 的 AD8575 漏斗放大器示意图3

图 6:AD8575 漏斗放大器的差分输出可直接驱动像 Analog Devices AD7982 这样的 ADC 的差分输入。(图片来源:Analog Devices)

该差分输入 ADC 由单个电源供电。三个正弦波形描述了该电路执行漏斗放大器可以执行的所有三种信号处理任务的示意图:衰减、电平位移和差分驱动。请注意,位于图中间顶部和底部的两个正弦波的相位差为 180°。这两个波形展示了 AD8475 放大器的差分驱动能力。

图中左下方 Analog Devices 的 ADR435 超低噪声 XFET® 电压基准为该电路生成了精确的 5 V 基准电压。

图 6 中的电路可适应来自电流检测电阻器的双极 ±10 V 的交流输入信号摆动。此电路可对输入信号进行衰减和电平位移,最终使用以 2.5 V 直流偏移为中心的 4 V 峰峰信号摆幅来驱动 ADC 的输入,以匹配 AD7982 ADC 的输入要求。由两个 10 千欧 (kΩ) 电阻器组成的分压器(如图中右下角所示)可为 AD8475 的 VOCM 输入引脚产生 2.5 V 偏移基准电压,用于设置该放大器的输出电压偏移。设计工程师可利用此功能接入设计中所用 ADC 需要的精确偏移电压。

结语

许多工业应用都以相对较高的电压来驱动负载。这种情况下,高压侧电流测量电路的模拟前端必须能够接受通常大于其供电电压的输入信号电压。而处理这样的输入电压需要进行信号衰减和电平位移。漏斗放大器专为这类信号调节任务而设计,它集成了经过工厂匹配的精密型激光微调电阻器。

此外,配有差分输出功能的漏斗放大器还可轻松驱动高速 ADC,这些 ADC 带有开关电容器前端电路,具有非常特殊的驱动要求。

 
DigiKey logo

免责声明:各个作者和/或论坛参与者在本网站发表的观点、看法和意见不代表 DigiKey 的观点、看法和意见,也不代表 DigiKey 官方政策。

关于此作者

Image of Steve Leibson

Steve Leibson

Steve Leibson 是 HP 和 Cadnetix 的系统工程师、《EDN》和《Microprocessor Report》杂志主编以及 Xilinx 和 Cadence 的技术博主,并担任过两集“The Next Wave with Leonard Nimoy”的技术专家。33 年来,他一直致力于帮助设计工程师们开发出更好、更快、更可靠的系统。

关于此出版商

DigiKey 北美编辑