按照 DALI 标准设计有线照明控制网络
投稿人:DigiKey 欧洲编辑
2013-08-13
商业建筑中照明系统的有线控制技术是当今的主流技术,并会在未来多年继续占主导地位,尽管无线通讯技术的使用在不断增长。 这是 IMS Research 最近的研究报告得出的结论之一,该机构还预测数字可寻址照明接口 (DALI) 技术将是照明系统中应用最多的控制协议,并且预计制造商们将在2010 至 2017 年报告期间供应 9 千多万套设备。
DALI 网络由一个控制器和一个或多个照明器件组成。 这些器件可以是镇流器电路、开关和调光器,但持续增长的器件将会是用于自动照明控制且有助于降低能耗的人体感应、环境控制传感器。 IEC 62386 技术标准规定了 DALI 协议,但 DALI 本身是一个由领先制造商和各种机构组成的工作组,旨在推动这项技术发展,使其成为交互式照明控制的技术保障。
本文将介绍作为有线照明接口的 DALI 的起源,进而让您了解其工作原理、应用场所及优势。 尽管 DALI 能简化照明系统设计,但实现一个合乎规范的接口在最初阶段是一件令人头疼的事,无论在通讯协议还是满足规定的信号发送电平方面。 微控制器 (MCU) 似乎能为控制数据的编码和格式化提供一种显而易见的解决方案,并且即使在最基本的照明器件中也能做到高性价比。 然而,MCU 通常在不超过 5 V 的电源下工作,由此带来的挑战是将逻辑信号转换为更高的 DAIL 电平(-6.5 V 至 22.5 V)。
很明显,如果有人能提供更专门的适合 DALI 应用的解决方案,将会受到光源和控制器件设计人员的欢迎。 幸运的是,STMicroelectronics (ST) 已在其制造的 ST7 8 位微控制器系列中,作为片载外设之一增加了一个 DALI 通讯接口。 除了支持 DALI 的 ST7DALIF2 MCU 外,ST 还提供支持 DALI 应用的评估平台,该平台包括一个硬件模块设计 ,能达到正确连接 DALI 网络所需的电压水平和其他条件。 稍后将介绍这种助于进一步解释 DALI 工作原理的解决方案。
什么是 DALI?
数字可寻址照明接口 (DALI) 被认为是能够让商业照明领域摆脱进退两难境地的技术,因为该领域存在由于总线系统发展而使房间照明控制变得更加复杂的风险。 这种方法本身就是对要求更多样化控制的一种响应。 这种方法已经帮助我们克服了硬线开关和模拟信号发送的局限性,如 0 - 10 V 调光控制的各种限制。 然而,作为控制供热、通风、空调和遮挡以及照明的建筑管理系统,如 EIB 或者 LON 等总线系统已经发展成熟。 因此,这些解决方案拥有的高水平功能即意味着高昂的价格也就不足为奇了,不仅包含元件成本,而且还有费时费力的安装费用。
DALI 于是成为一种迫切需要的折中方法;在使建筑管理系统更加完善的同时,为房间模拟照明控制提供了一种灵活的智能化替代方案,因为 DALI 可作为一个子系统集成到综合型更强的 BMS 设计中。 让 DALI 真正生胜出的是它能提供一种标准化解决方案,以保证来自不同制造商的产品具有兼容性。 这不仅能让照明系统设计人员更灵活地选择照明元件,而且还能简化安装过程,因为无需去满足数据电缆的特殊连接要求。 而且,业主能通过对其照明系统进行改造或者扩展来适应未来需要,并明白将来随时能找到兼容的照明和控制设备。 最后,从最初为适应更广阔的市场进行较大规模生产制造,以降低设备价格,到由于承包商熟悉符合 DALI 要求的元件及通用接口,因此实现更短的安装时间,所有这些优势都确保标准化解决方案能实现成本效益。

图 1:采用混合光源的典型报告厅。
DALI 标准由 DALI AG 负责制定。这是一个目前有着 60 多个会员的工作组,其会员都是数字照明控制领域的权威制造商和机构。 IEC 60929 是该标准的第一版,主要规定了在使用可调光荧光灯镇流器情况下的接口,以确保不同制造商的镇流器可互换使用。 IEC 60929 将在 2014 年撤销并由 IEC 62386 替代。在新标准中,将 DALI 规定为适用于所有光源和照明控制器的一个单一接口,同时还包括相关元件,如变压器、继电器模块、传感器和应急照明。 所以,DALI 取代了以前的 0-10 V 照明控制系统,并成为数字信号接口 (DSI) 的开放式替代标准,从而在交互操作、状态反馈和高级控制方面确立了优势。 DALI 作为一个机构,在创造各种机会以及推动采用 DALI 商标的合规产品的兼容性方面代表了其会员利益,这保证了采用不同来源产品的终端用户的供给安全。
DALI 工作方式?
DALI 采用两线式接口,能在一个标准网络中完成多达 64 个设备之间的通讯,而这么多设备既可以布置在一条总线上,也可以采用星形拓扑结构。 如需要,DALI 网关还允许通过将多个子系统连接在一起,对更多的设备执行寻址。 信号发送以标称电平为 0 V 和 16 V 的数字方式完成(实际为 -6.5 V 和 +22.5 V,因每个逻辑电平均为 ±6.5 V),并采用异步半双工串行协议,以 1200 位/秒的速率传输数据。 在使用差分信号时结合了曼彻斯特编码,因此即使在电子噪声显著的情况下也能确保运行可靠,从而能让 DALI 布线沿电源电缆进行,或者甚至能与电源采用同一根多芯电缆。 通过在低压下运行,无需再满足更多的镇流器安全绝缘要求(尽管要求网络电缆应达到电源等级),并且接口中所用的二极管电桥让用户再也不用担心任何连接极性问题。 因电缆走线的最大规定长度为 300 m,从而保证了在基于 1.5 mm² 横截面导线的网络中,控制器和最后一个设备之间的压降不会超过 2 V。
DALI 的设备已被指定了地址,与其他设置值一起存储在设备中。 每个设备均能被单独或者作为一个分组设备中的一部分来寻址,每个设备可作为任何一个分组中的一部分(最多 16 个分组)。 这样,就能在房间内实现不同灯光的设想,根据不同情况或者标准中指定的“场景”进行控制。 例如,房间中所有的灯可以属于一个分组中的一部分,并能在单条指令控制下达到最大输出。 第二个分组则可以是所有壁灯,第三个分组可以是会议室前部的所有筒灯,而其余的顶灯则属于第四个分组。 这种分组方式下的预设定场景可以是“演示模式”,即前部的筒灯亮,壁灯调暗至 50%,其余顶灯则关闭(如图 1 所示),而当有人进入或者离开房间时,所有的灯全亮。 为进一步简化这种配置,每个设备也可存储多达 16 个场景所需的调光设置值。 各个设备也能报告其状态,因此一个控制器就可以监控这些设备,例如灯光亮度级或者运动传感器,并检测故障灯泡。
实现 DALI 接口
如在介绍中所述,一个简单的、带有一些基本片载外设的低成本微控制器便能轻松执行 DALI 通讯协议,采用串行数据流方式发送、接收地址、控制信号,存储并响应所有的场景设定指令。 即使是曼彻斯特编码,也能通过通用输入/输出 (GPIO) 端口以及一个用于时钟恢复的模拟比较器完成。 在 DALI 所用的不太高的数据速率下,这种情况当然不会使现代 MCU 在性能方面不堪重负。 不过,ST 的 ST7DALIF2 8 位 MCU 集成了片载 DALI 通讯接口,是一款极具吸引力的产品,既简化了设计工作,加快了产品面市速度,又保证了一个合乎规范的解决方案。
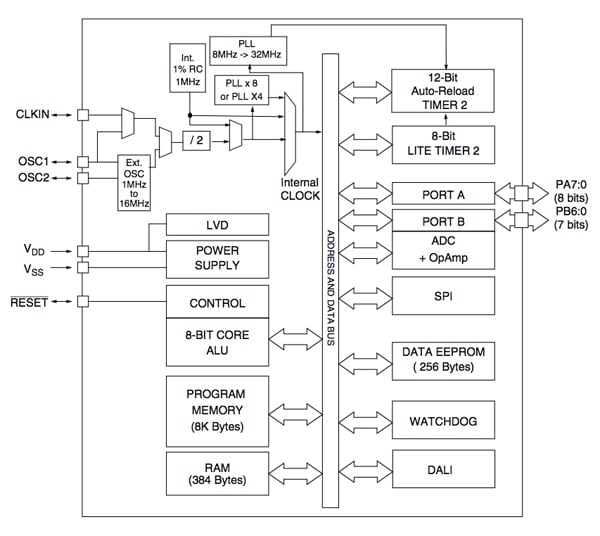
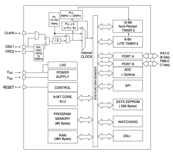
ST7DALIF2 属于 ST7 微控制器系列,其性能得益于一个通用架构。这种架构采用运行速度高达 8 MHz 的 8 位核心处理器、标准闪存编程存储器、EEPROM 数据存储器、RAM 以及一组外设,具体包括计时器、I/O 端口(含 SPI)、采用固定增益运算放大器的 A/D 转换器。 该器件工作电压为 2.4 - 5.5 V,具有当应用待机或者空载时所需的、全部有用的节能模式。 采用不同的封装,可提供多达 15 个 I/O 引脚。
ST7DALIF2 与其它 ST7 系列器件的明显区别是其片载 DALI 通讯模块 (DCM),如图 2 内部框图右下角所示。

图 2:ST 的 ST7DALIF2 DALI 微控制器的顶层框图。
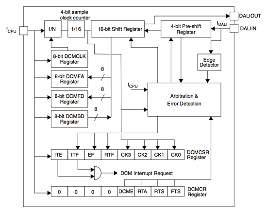
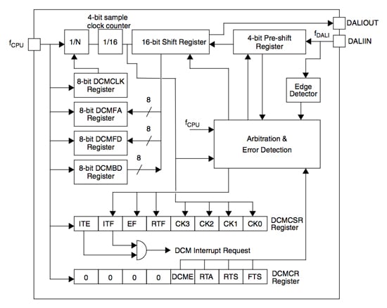
参照 DALI 的内部框图(图 3)及其标准帧格式(图 4),我们能很好地了解 ADLI 通讯模块 (DCM) 的功能。 该模块工作时不可或缺的器件是用来存储时钟、地址、数据、控制、控制/状态信息的各种寄存器。 寄存器 DCMCLK 用于按照 DALI 数据速率调整设备时钟,DCMFA 提供正向帧地址,并结合来自 DCMFD 的正向数据,再加上必要的终止和起始位后形成一个正向(即转发)帧。 DCMBD 接收来自反向帧的数据,而 DCMCR 和 DCMCSR 则用于保持控制和状态设定值。

图 3:DALI 通讯模块 (DCM) 的内部框图。

图 4:DALI 标准正向和反向帧、双相位信号发送电平。
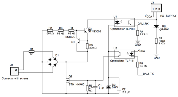
ST7DALIF2 MCU 仅在 MCU 逻辑电平下支持 DALI 信号。 不过,ST 已经开发出 STEVAL-ILMOO1V1,作为与其 STM8S-DISCOVERY 套件配合使用的硬件评估模块,该套件用作该评估模块的主板,并附送 DALI 软件库。 该硬件模块能将 MCU 逻辑信号转换为上升、下降时间均正确的 DALI 全电压电平,同时具有过压保护功能,以防止电源电压与 DALI 导线误接。 该模块如图 5 所示,其电路原理简图如图 6 所示。
虽然目的是让用户更多地了解 DALI 及其功能,但是该模块提供了完整的 DALI 工作解决方案,可以连接任何 DALI 网络并由其控制。 由此可知,该模块可作为插接式接口用在最终设备中,而且同样能提供参考设计,让照明设计人员直接用在他们的设计中。 实际上,ST 还在 STEVAL-ILMOO1V1 模块的用户手册中提供了 PCB 布局以及完整的原理图。

图 5:用于接口电平转换的 ST STEVAL-ILMOO1V1 插接式 DALI 模块。

图 6:STEVAL-ILMOO1V1 模块的电路原理图。
总结
从传统的手动开关面板,到利用建筑管理系统实现的高端技术,在商业建筑照明控制领域有许多潜在的解决方案。 针对避免专门接线以及实现具有调光、环境光感测和运动检测灵活性方面的各种要求,已经催生了许多不同的控制策略和总线网络解决方案。 不过,标准化数字接口只在 DALI AG 主持下实现的。
本文介绍了什么是 DALI 及其工作原理,并特别引用了 STMicroelectronics 提供的解决方案以及支持 DALI 的微控制器和一个电路设计,其中的电路设计解决了将 MCU 逻辑电平转换为 DALI 标准规定的信号发送电压的问题。 DALI 最终实现的是一种方式:通过让各个制造商提供用户能在自己的网络中放心连接的规范产品,保证建筑照明系统设计、安装和维护的供给安全。 通过经济的制造过程和简化的安装,这种标准化也能产生成本效益。
参考文献:
- 有关照明控制设备市场的 IMS Research 新闻稿
免责声明:各个作者和/或论坛参与者在本网站发表的观点、看法和意见不代表 DigiKey 的观点、看法和意见,也不代表 DigiKey 官方政策。